algoritmo euclideo per il calcolo del massimo comun divisore no si

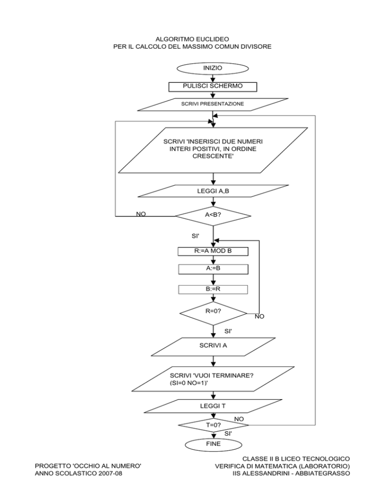
ALGORITMO EUCLIDEO
PER IL CALCOLO DEL MASSIMO COMUN DIVISORE
INIZIO
PULISCI SCHERMO
SCRIVI PRESENTAZIONE
SCRIVI 'INSERISCI DUE NUMERI
INTERI POSITIVI, IN ORDINE
CRESCENTE'
LEGGI A,B
NO
A<B?
SI'
R:=A MOD B
A:=B
B:=R
R=0?
NO
SI'
SCRIVI A
SCRIVI 'VUOI TERMINARE?
(SI=0 NO=1)'
LEGGI T
NO
T=0?
SI'
FINE
PROGETTO 'OCCHIO AL NUMERO'
ANNO SCOLASTICO 2007-08
CLASSE II B LICEO TECNOLOGICO
VERIFICA DI MATEMATICA (LABORATORIO)
IIS ALESSANDRINI - ABBIATEGRASSO